
სიახლეები
სასწავლო კურსი კლინიკურ ეპილეფტოლოგიაში
2019 წლის 11-13 ოქტომბერს, ქ. თბილისში, სასტუმრო "ზპ-პალასში" ტარდება კავკასიური საერთაშორისო საზაფხულო სკოლის სასწავლო კურსი კლინიკურ ეპილეფტოლოგიაში, რომელიც ორგანიზებულია ეპილეფსიასთან ბრძოლის საერთაშორისო ლიგის (ILAE) ევროპული (ILAE-Europe) და[...]
ჩვენ შესახებ
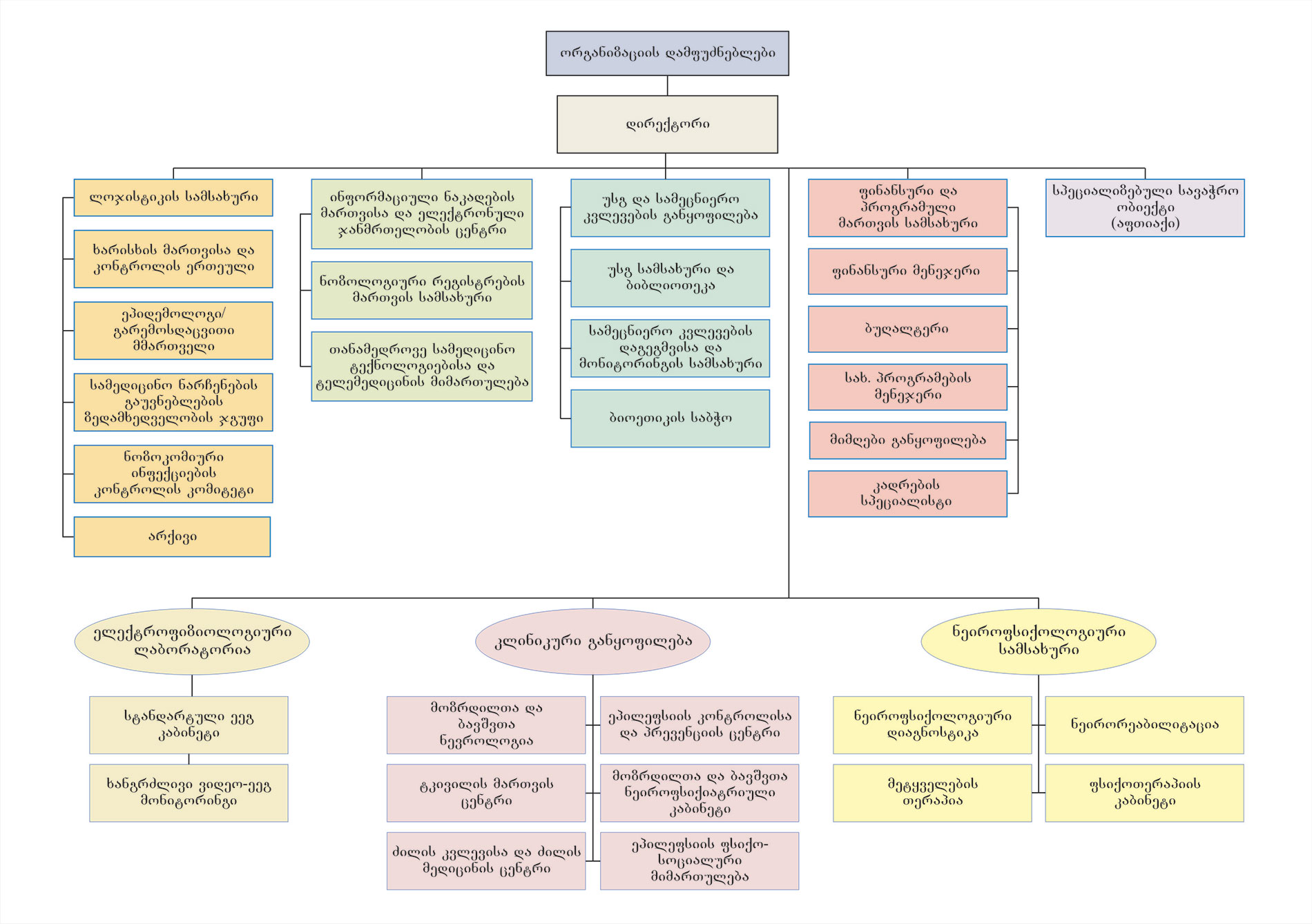
”ეპილეფსიის კონტროლისა და პრევენციის სამეცნიერო-პრაქტიკული ცენტრი” დაარსდა 2005 წლის 9 მარტს. 2013 წლის 19 ნოემბერს ცენტრი გარდაიქმნა “ნევროლოგიისა და ნეიროფსიქოლოგიის ინსტიტუტად”. ამჟამად ინსტიტუტი წარმოადგენს ინტერდისციპლინურ სამედიცინო ორგანიზაციას. იგი აერთიანებს სხვადასხვა სფეროში მომუშავე პროფესიონალებს, რომელთაც გააჩნიათ მდიდარი სამეცნიერო, საგანმანათლებლო და პრაქტიკული გამოცდილება ნევროლოგიის, ეპილეფტოლოგიის, ნეიროფსიქოლოგიის, ელექტროფიზიოლოგიის, ოკუპაციური თერაპიის სფეროში.
ორგანიზაციაში მუშაობენ ევროპის ეპილეფსიის აკადემიის წევრები – ბავშვთა და მოზრდილთა ეპილეფტოლოგები, ნევროლოგები, კლინიკური ნეიროფსიქოლოგები, კლინიკური ელექტროფიზიოლოგები, საზოგადოებრივი ჯანდაცვის სპეციალისტები და მენეჯერები.
ორგანიზაციის სტრუქტურა
ორგანიზაციის მიზნები
ორგანიზაციის მიზანი
საქართველოში ეპილეფსიის, განვითარების დარღვევების, ქრონიკული ნერვული სნეულებების, ძილ-ღვიძილის ციკლის დარღვევების მქონე პირთა ჯანმრთელობის მდგომარეობისა და ცხოვრების ხარისხის გაუმჯობესება დიაგნოსტიკის, მკურნალობის, მართვისა და კონტროლის ერთიანი, კოორდინირებული და თანამედროვე სისტემის ფორმირების, დანერგვისა და ფუნქციონირების გზით.
ორგანიზაციის მსოფლმხედველობა
ორგანიზაციის მსოფლმხედველობა
ჩვენ ვმკურნალობთ პიროვნებას და არა მხოლოდ ავადმყოფობას!
დაავადებულ პიროვნებას დაავადების სიმპტომების გარდა მრავალი სხვა საკითხიც აწუხებს: საკუთარი დიაგნოზის მიღება, დაავადებასთან შეგუება, გარემოსთან და საზოგადოებასთან ურთიერთობა, სწავლის, სამსახურის, დასაქმების, ოჯახის შექმნის, შთამომავლობისა და ოჯახური პრობლემები.
ჩვენ ვმკურნალობთ პიროვნებას და არა მხოლოდ ავადმყოფობას!
დაავადებულ პიროვნებას დაავადების სიმპტომების გარდა მრავალი სხვა საკითხიც აწუხებს: საკუთარი დიაგნოზის მიღება, დაავადებასთან შეგუება, გარემოსთან და საზოგადოებასთან ურთიერთობა, სწავლის, სამსახურის, დასაქმების, ოჯახის შექმნის, შთამომავლობისა და ოჯახური პრობლემები.
ძირითადი მიღწევები
- ეპილეფსია საქართველოში აღიარებულ იქნა სოციალურ პრობლემად და ეპილეფსიის მართვა განისაზღვრა საქართველოს ჯანდაცვის პოლიტიკის სტრატეგიულ მიმართულებად;
- შეიქმნა და დაინერგა “ეპილეფსიის ეროვნული რეგისტრი”;
- “განვითარების დარღვევების ეროვნული რეგისტრი”;
- აღმოსავლეთ ევროპისა და აზიის ქვეყნებიდან მხოლოდ საქართველოში ამოქმედდა “ეპილეფსიის პროფილაქტიკისა და დროული დიაგნოსტიკის” და “ნეიროგანვითარების პრევენციისა და ადრეული დიაგნოსტიკის” მრავალწლიანი სახელმწიფო პროგრამები დიაგნოსტიკის მულტიდისციპლინური პაკეტით.






